EN
EN
CH
网站首页
关于我们
公司简介
公司优势
企业文化
服务项目
器械注册及备案
临床评价
临床研究
代理人服务
质量管理体系服务
法规咨询服务
创新申请
海外注册
化妆品注册
瑞吉原创
实用信息汇总
瑞吉原创文章
行业动态
加入我们
热招岗位
校园招聘
联系我们
首页
>
瑞吉原创
>
实用信息汇总
实用信息汇总
瑞吉原创文章
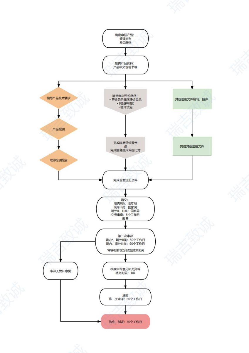
医疗器械注册流程
发布时间:2024-09-27
阅读量:537
来源:
上一条
下一条
在线咨询
010-82667388
微信咨询
在线提交您的留言
提交